您好,欢迎访问爱企信,为企业提供省时省力省心服务
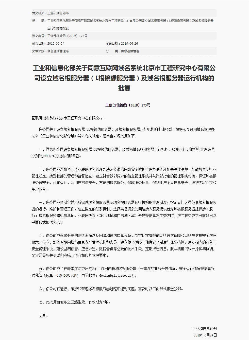
今天,工业和信息化部发文通知允许中国互联网络信息中心、互联网域名系统北京市工程研究中心有限公司设立域名根服务器(F、I、K、L根镜像服务器)及成为域名根服务器运行机构,负责运行、维护和管理编号分别为JX0001F、JX0002F、JX0003I、JX0004K、JX0005L、JX0006L的域名根服务器、设立域名根服务器(L根镜像服务器)及域名根服务器运行机构的申请,要求以上企业严格遵守《互联网域名管理办法》《通信网络安全防护管理办法》及相关法律法规、行政规章及行业管理规定,建立符合我部要求的信息管理系统并与我部指定的管理系统对接,保证域名根服务器安全、可靠运行,为用户提供安全、方便的域名服务,保障服务质量,保护用户个人信息安全,维护国家利益和用户权益。
网民都知道域名这件事,但不是所有人都知道WWW互联网域名解析需要根服务器,目前全球13台主要的根服务器中美国控制的有10台,国内尚无自己的根服务器。日前工信部批复设立中国根服务器管理机构,将管理F、I、K、L根镜像服务器。接下来,小编将工信部具体发文通知截图给大家,如下:


想要了解更多"增值电信许可证"的相关信息,欢迎咨询爱企信客服!爱企信隶属于企信宝科技有限公司旗下核心品牌,是全国专业增值电信业务服务平台,为企业提供电信业务商务咨询、运营策划服务及电信业务执行落地一条龙服务。服务的行业有:呼叫中心、短信行业、物联网平台、电子商务平台、市场调研、IDC、宽带服务商、游戏等。
多年行业经验,欢迎您的咨询!
咨询电话:010-57222955
办理SP增值电信许可证,呼叫中心资质,ICP证,ISP/IDC经营许可证,文网文证,申请95号码_爱企信公司地址:北京市朝阳区管庄乡1号1幢1层1772号
联系方式:400-698-0856Copyright © 2016-2036版权所有 京ICP备14031060号