您好,欢迎访问爱企信,为企业提供省时省力省心服务
《外商投资准入特别管理措施(负面清单)(2019年版)》已经党中央、国务院同意,现予以发布,自2019年7月30日起施行。2018年6月28日国家发展和改革委员会、商务部发布的《外商投资准入特别管理措施(负面清单)(2018年版)》同时废止。现将最新版2019版管理措施内容公示如下:
一、《外商投资准入特别管理措施(负面清单)》(以下简称《外商投资准入负面清单》)统一列出股权要求、高管要求等外商投资准入方面的特别管理措施。《外商投资准入负面清单》之外的领域,按照内外资一致原则实施管理。
二、《外商投资准入负面清单》对部分领域列出了取消或放宽准入限制的过渡期,过渡期满后将按时取消或放宽其准入限制。
三、境外投资者不得作为个体工商户、个人独资企业投资人、农民专业合作社成员,从事投资经营活动。
四、境外投资者不得投资《外商投资准入负面清单》中禁止外商投资的领域;投资《外商投资准入负面清单》之内的非禁止投资领域,须进行外资准入许可;投资有股权要求的领域,不得设立外商投资合伙企业。
五、境内公司、企业或自然人以其在境外合法设立或控制的公司并购与其有关联关系的境内公司,涉及外商投资项目和企业设立及变更事项的,按照现行规定办理。
六、《外商投资准入负面清单》中未列出的文化、金融等领域与行政审批、资质条件、国家安全等相关措施,按照现行规定执行。
七、《内地与香港关于建立更紧密经贸关系的安排》及其后续协议、《内地与澳门关于建立更紧密经贸关系的安排》及其后续协议、《海峡两岸经济合作框架协议》及其后续协议、我国与有关国家签订的自由贸易区协议和投资协定、我国参加的国际条约对符合条件的投资者有更优惠开放措施的,按照相关协议或协定的规定执行。在自由贸易试验区等特殊经济区域对符合条件的投资者实施更优惠开放措施的,按照相关规定执行。
八、《外商投资准入负面清单》由发展改革委、商务部会同有关部门负责解释。
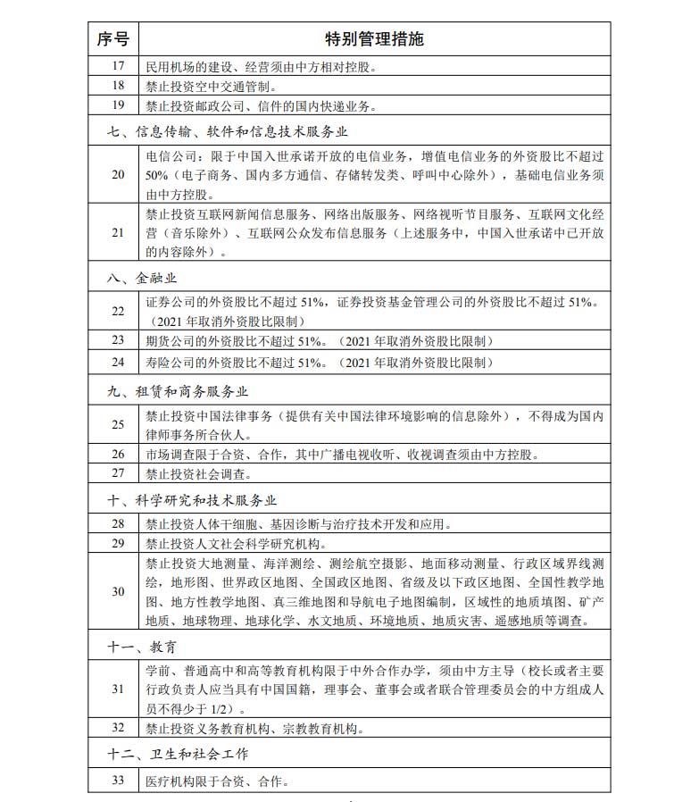
本文转自发展改革委网站,附件如下所示:



多年行业经验,欢迎您的咨询!
咨询电话:010-57222955
办理SP增值电信许可证,呼叫中心资质,ICP证,ISP/IDC经营许可证,文网文证,申请95号码_爱企信公司地址:北京市朝阳区管庄乡1号1幢1层1772号
联系方式:400-698-0856Copyright © 2016-2036版权所有 京ICP备14031060号