您好,欢迎访问爱企信,为企业提供省时省力省心服务
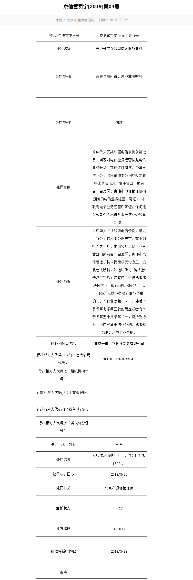
迄今为止,不少公司因无视国家法规,非法经营电信业务而被处罚,不仅没收所得,还处巨额罚款,我们在北京通信管理局网站行政处罚栏目,就可以看到因无证经营,违规经营电信业务而被处罚的众多例子,其中包括北京子寅世纪科技发展有限公司。处罚原因是无证开展互联网接入服务业务,处罚的类别:没收违法所得、没收非法财务。互联网接入服务业务是第一类增值电信业务中关于宽带接入服务业务的一种,经营该电信业务,需要企业合法办理互联网接入服务业务isp许可证。

《中华人民共和国电信条例》第七条:国家对电信业务经营按照电信业务分类,实行许可制度。经营电信业务,必须依照本条例的规定取得国务院信息产业主管部门或者省、自治区、直辖市电信管理机构颁发的电信业务经营许可证。未取得电信业务经营许可证,任何组织或者个人不得从事电信业务经营活动。
《中华人民共和国电信条例》第六十九条:违反本条例规定,有下列行为之一的,由国务院信息产业主管部门或者省、自治区、直辖市电信管理机构依据职权责令改正,没收违法所得,处违法所得3倍以上5倍以下罚款;没有违法所得或者违法所得不足5万元的,处10万元以上100万元以下罚款;情节严重的,责令停业整顿:(一)违反本条例第七条第三款的规定或者有本条例第五十八条第(一)项所列行为,擅自经营电信业务的,或者超范围经营电信业务的
北京市通信管理局给予北京子寅世纪科技发展有限公司没收违法所得40万元,并处以罚款160万元的行政处罚。

通过以上案例,我们从中学到了什么?
想要合法合规经营电信业务,就必须依据我国法律,在相关规定规则范围内经营增值电信业务,最基本的要求莫过于持证经营,isp经营许可证是相关电信监管部门批准某企业可以开展互联网接入服务业务的基本凭证,换句话说,企业想要开展isp业务,就必须先申请isp证,且许可证申请主体必须是公司,不得是个人或者事业单位。

第一,申请isp许可证主体必须是公司,且为内资,不可以是个人或者事业单位
第二,根据企业经营电信业务范围,确定是申请全网isp经营许可证,还是省内isp经营许可证,全网isp经营许可证申请要求公司注册资金不少于1000万。申请省内isp经营许可证要求公司注册资金不少于100万。
第三,企业必须满足经营该isp业务所需的场地,技术人员,及资金。
第四,能够为用户提供长期的电信业务保障。
以上就是爱企信小编给大家介绍的关于北京子寅世纪科技发展有限公司未取得isp经营许可证就擅自开展互联网接入服务业务处罚,被判处没收所得及巨额罚款的例子,这是相当值得我们引以为戒的,在此,小编提醒各位老板,要是企业想经营电信业务或者已经在经营中而没有取得许可证书的,抓紧时间办理相关的许可证,被电信监管部门查处,后果可是很严重的。
想要了解更多"isp许可证代办"的相关信息,欢迎咨询爱企信客服!爱企信隶属于企信宝科技有限公司旗下核心品牌,是全国专业增值电信业务服务平台,为企业提供电信业务商务咨询、运营策划服务及电信业务执行落地一条龙服务。服务的行业有:呼叫中心、短信行业、物联网平台、电子商务平台、市场调研、IDC、宽带服务商、游戏等。
猜你还想了解:
1、划重点|ISP许可证代办,代办ISP许可证多少钱?
多年行业经验,欢迎您的咨询!
咨询电话:010-57222955
快速通道->ISP许可证知识列表
办理SP增值电信许可证,呼叫中心资质,ICP证,ISP/IDC经营许可证,文网文证,申请95号码_爱企信公司地址:北京市朝阳区管庄乡1号1幢1层1772号
联系方式:400-698-0856Copyright © 2016-2036版权所有 京ICP备14031060号